by TUMbrandherde | Mar 28, 2026
by TUMbrandherde | Mar 25, 2026
by TUMbrandherde | Mar 25, 2026
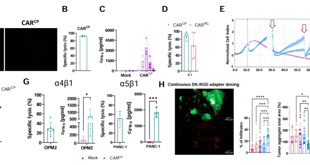
About us People 1 st funding period Projects 1 st funding period Open Positions Publications Seminars | A01 |Orthotopic T-cell receptor replacement by advanced non-viral cell engineering Kontakt Über Letsimmun Presse Stellen FollowFollow Datenschutz Impressum Made by...